Skill Issue
Where you find, build, and share .md skill files that make AI agents actually good at specific tasks. Over 10,000 skills indexed from GitHub.

Overview
Skill Issue is a platform for AI skill files — .md files with instructions that tell your AI how to behave for a specific task. Instead of explaining everything from scratch every conversation, you drop in a skill and it just knows. Browse 10,000+ skills from Anthropic, Vercel, OpenAI, HuggingFace, and the community. Build your own in plain English. The AI writes the SKILL.md for you.
Highlights
- —10,000+ skills crawled from GitHub repos
- —Build your own skill by describing what you want in plain English
- —Works with ChatGPT, Claude, Cursor, Windsurf, and more
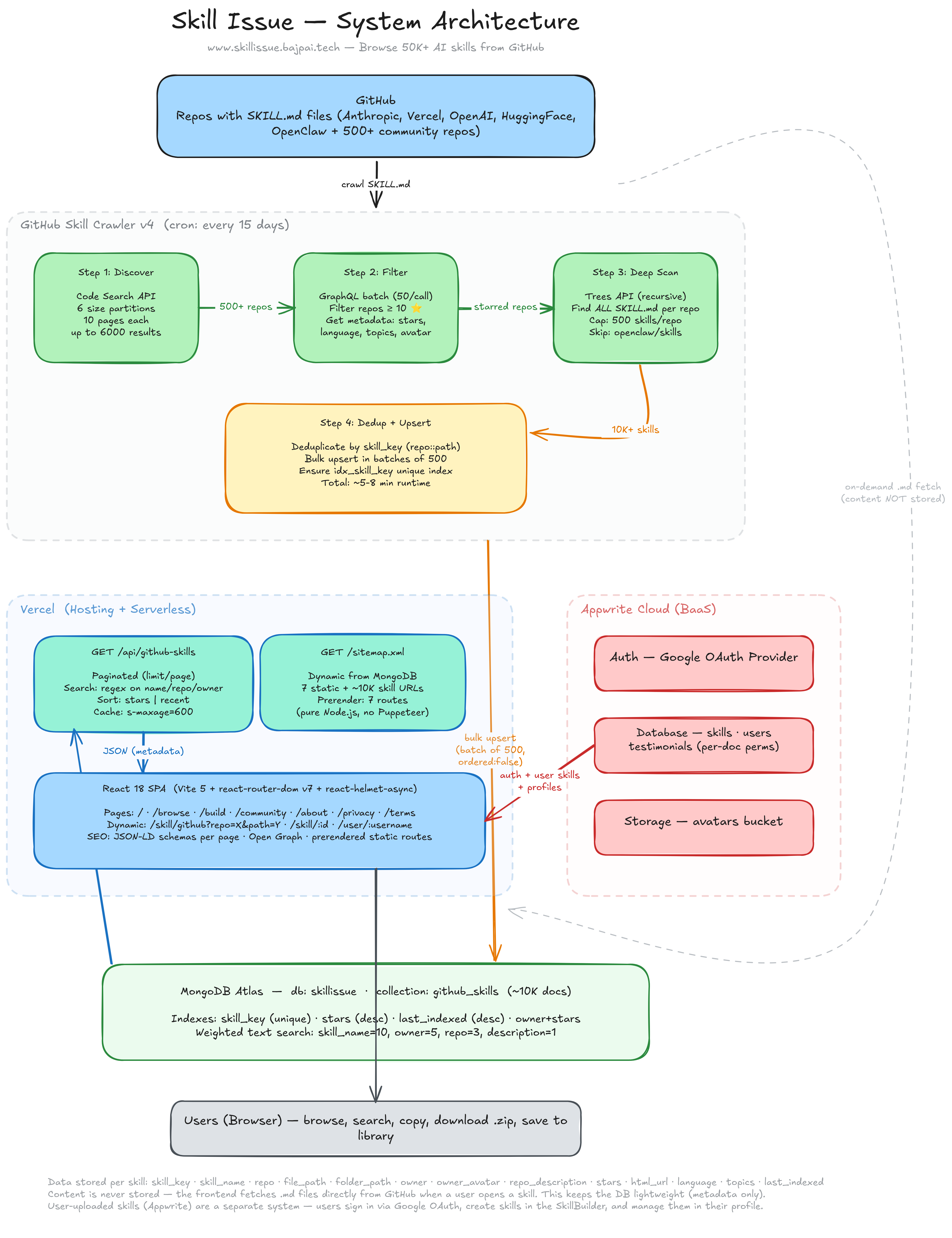
- —GitHub crawler runs every 15 days via cron — 6 search partitions, 50-repo GraphQL batches
Architecture

How AI skills work — the LLM matches a user query against a skill index, loads only the matched SKILL.md, and produces an expert-level response

Skill Issue system architecture — GitHub crawler pipeline, MongoDB Atlas, Vercel serverless APIs, React frontend, and Appwrite backend
Stack
Frontend
React 18 + Vite 5 + Tailwind CSS
Skill Index
MongoDB Atlas (~10K docs, weighted text search)
Crawler
Node.js serverless (Code Search + GraphQL + Trees API)
User Backend
Appwrite Cloud (auth, database, storage)
AI (Skill Builder)
Groq — Llama 4 Scout + Llama 3.3 70B
Hosting
Vercel (SPA + serverless API routes)
Role
Solo builder — design, development, and deployment.